Background
I'm a UX Designer, studying Strategic Design from Parsons School of Design. In my final year of Masters, we were supposed to pick up a topic to research, that we deeply care about. During the summer, I thought my internship would help me choose the topic of my design research in whichever "industry" I'd be working in.
Interestingly, more affected by the culture and the organization, I chose "Corporate Culture" and "Innovation" as my research topic, and four other teammates, came along to give the name of our research topic as "Intrapreneurship". Sounds heavy? Don't worry, we pivoted way deeper into the topic and went into five different directions at a later stage, but I'll sill explain what Intrapreneurship is.
Intrapreneurship is like entrepreneurship, but for the organization, you're working for. An intrapreneur is a person having an attitude of an Entrepreneur while innovating for their organization to stay competitive amongst the growing competition.
And hence, we called ourselves "The Intraps".
Moving forward with the Design Research methods, we kept digging deeper into the reasons for the corporate culture as a hindrance for an organization to grow, innovate and fight the growing competition in the market. And here's my journey to our final pivot from the Intrapreneurship to Retention:
- Intrapreneurship
- Employee's Purpose and Values
- Design Attitude
- Future of Work
- Employee's Experiences
- Hiring, Onboarding, Feedback, Appraisal, and Retention.
As much as other topics sound interesting, for now, I'll focus on "Retention' — What it means for the Employer, What it means for the Leader (Manager), and finally, What it means for the Employee.
What Retention means for Employers and Leaders?
The main deal for the organization is to hold onto the top talent and save attrition costs.
Employee turnover can cost large amounts of money. Losing an employee can cost 16% to 213% of the employee's salary. — Center For American Progress. Usually, senior executives, CEOs, and highly educated people are the most expensive ones to replace.
87% of employers agree that improving retention is a priority.
This leads us to our first question:
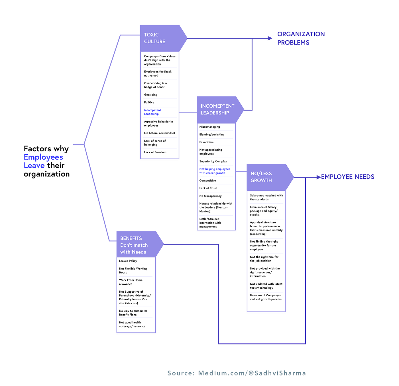
After multiple user interviews, Instagram posts (Thanks to all who contributed) and researching through several databases, articles, ebooks, it was not tricky to figure out where the problem was lying.
Even though the diagram above shows a lot of crisp information, there still is a big question — Where do we start from? The quick fix is to focus on Employees' needs. And boom! Therein lies the bigger problem! My question to you is: Were you given an appraisal, bonus, salary increase, etc. so you don't leave the organization? And after accepting any of these offers, how long did you stay at the company?
What Retention means for Employees?
Most of the organizations inherently focus on solving the problem of retention by offering benefits to the employee, paid fairly high according to market standards, and they still 'considered' leaving.
This is a quote from one of the user interviews (keeping the name and organization anonymous). We talked about his experience in the organization with his leaders and was definitely a unique experience and my inspiration to go forward with this research.
"I got a 100% hike. My leaders were very supportive. We had a mutual trust and respect for each other. It was more of a mentor-mentee relation than a boss-employee relation. They helped me grow throughout, the reasons I stayed. They knew I would excel outside and they did not stop me from going".
In contrast, the leaders in conventional organizations are more focussed on a 'Fixed Mindset' than a 'Growth Mindset', a concept explained by Carol Dweck, a psychologist at Stanford University.
Individuals with a fixed mindset view talent as something they either have or don't have, whereas those with a growth mindset believe that talent can be acquired by learning, collaborating, practicing and acquiring new skills — the theory being that those with a growth mindset ultimately achieve more.
Hence, from a 'Growth Mindset' perspective, the growth of an organization is dependent on one of the most important assets of the organization — Employees. Employees are the single most important investment any business makes; after all, a company is only as good as its people. It's the people who are tasked with delivering on the mission, vision, products, and services on a daily basis. It's the employees — from front-line workers to the C-suite — that make it all happen.
Then, why not nurture and cultivate genuine employees who are willing to stay, and have the scope to grow in the company, regardless of retention. As a Leader or an Employer, what if I'm having a fearful or scarcity mindset and afraid to lose my top-talent? What if everyone had the potential to be my Top-Talent, and they just haven't been cultivated?
And this leads us to my second question, taking a 180-degree turn:
If you try to hold on to your top-talent, they will eventually leave using the resources that you could have rather invested in the employees who are invested in your organization.
Now is the time that employers and leaders need to drop their mindset around retention. How can they help the misfits be in a better place, how can they be a Mentor rather than a Boss/Manager, and when is the right time to let employees expand their wings and fly?
Conclusion
Offering standard benefits — competitive wages, health benefits, vacation days, a 401k, stock options — used to be all that a company needed to attract and retain top talent. Unfortunately, many companies seem to ignore essential factors that help maximize employee potential and impact the overall work experience — professional and career development. Use your resources in nurturing genuine employees who want to work for your organization instead of clinching onto your top talent, because:
Everyone is important, Everyone is a top talent. And The concept of Retention is Obsolete!
Share your thoughts on this new approach of not believing in the fixed mindset of retention. What do you think could be the challenges?
Sources:
https://smallbusiness.chron.com/importance-employee-performance-business-organizations-1967.htm
https://www.entrepreneur.com/article/315095l
https://pingboard.com/blog/how-strong-employee-management-leads-to-continued-growth/
https://www.shrm.org/hr-today/news/all-things-work/pages/to-have-and-to-hold.aspx
https://www.linkedin.com/pulse/people-culture-your-companys-success-depends-niko-drakoulis/